简介:
“PEST”模型包括政治(Political)、经济(Economic)、社会(social)和技术(Technological)四大方面的主要外部环境因素。PEST分析的关键,是确定四大维度之下,影响本企业战略和经营的具体因素。
组成:
是指一个国家或地区的政治制度、体制、方针政策、法律法规等方面。这些因素常常影响着企业的经营行为,尤其是对企业长期的投资行为有着较大影响。
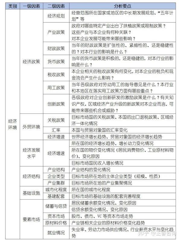
指企业在制定战略过程中须考虑的国内外经济条件、宏观经济政策、经济发展水平等多种因素
主要指组织所在社会中成员的民族特征、文化传统、价值观念、宗教信仰、教育水平以及风俗习惯等因素。
是指企业业务所涉及国家和地区的技术水平、技术政策、新产品开发能力以及技术发展的动态等。
应用:
可以在四类因素的分类框架下,通过专家帮助/调研下,将影响PEST的【二级、三级因素】详细列出,如:



